首页 > 项目对接> 对接详情

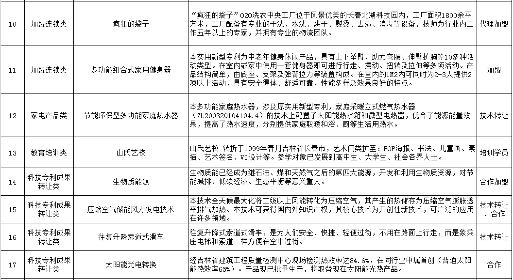
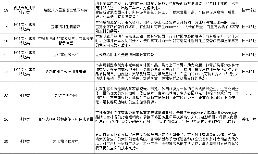
2017.3.23网络项目对接会

上一篇
下一篇

友情链接

图片
图片

更多课程,扫码关注!

点击这里给我发消息

宋老师

点击这里给我发消息

刘老师

点击这里给我发消息

宋老师

点击这里给我发消息

刘老师

长春市中小企业人才创业指导中心

联系电话:0431-81087391

版权所有:中小企业技术服务在线调查平台

指导单位:长春市工业和信息化局

指导单位:长春市工业和信息化局  长春市中小企业发展局

     长春市中小企业发展局

主办单位:长春市中小企业人才创业指导中心

声明:本网站为服务中小企业的公益性网站,因部分文章来源于网络,如有侵权请来邮、来电告知,本站将立即改正。

事业单位